Unidad de Inspección

Aseguramos la conformidad de tus productos con las Normas Oficiales Mexicanas (NOM) de Información Comercial.

¿Qué es una Unidad de Inspección?

(Antes llamada Unidad de Verificación - UVA)

Una Unidad de Inspección revisa la conformidad de los productos, mediante el análisis documental de empaques, etiquetas, garantías e instructivos, para asegurar el cumplimiento con las Normas Oficiales Mexicanas (NOM) aplicables.

¿Cómo dar cumplimiento normativo?

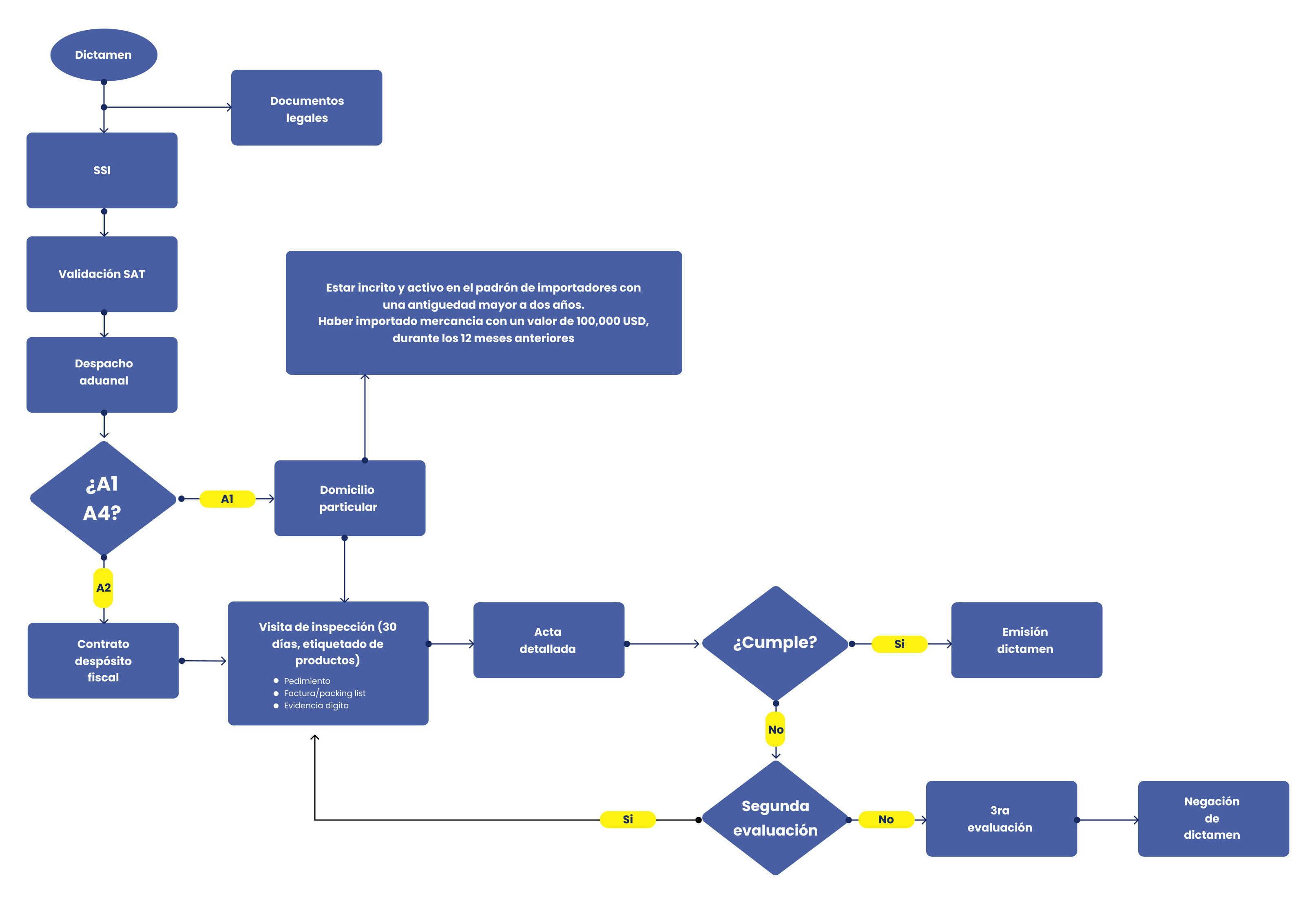
Dictamen de Cumplimiento

Documento que se emite a los importadores como resultado de la evaluación de la conformidad efectuada durante la visita de inspección, antes verificación, realizada en sitio, en el que se evidencia el cumplimiento, no cumplimiento o no sujeto al cumplimiento de los requisitos establecidos en la NOM.

Proceso para Dictamen
Diagrama de proceso para Dictamen
Iniciar Solicitud de Dictamen

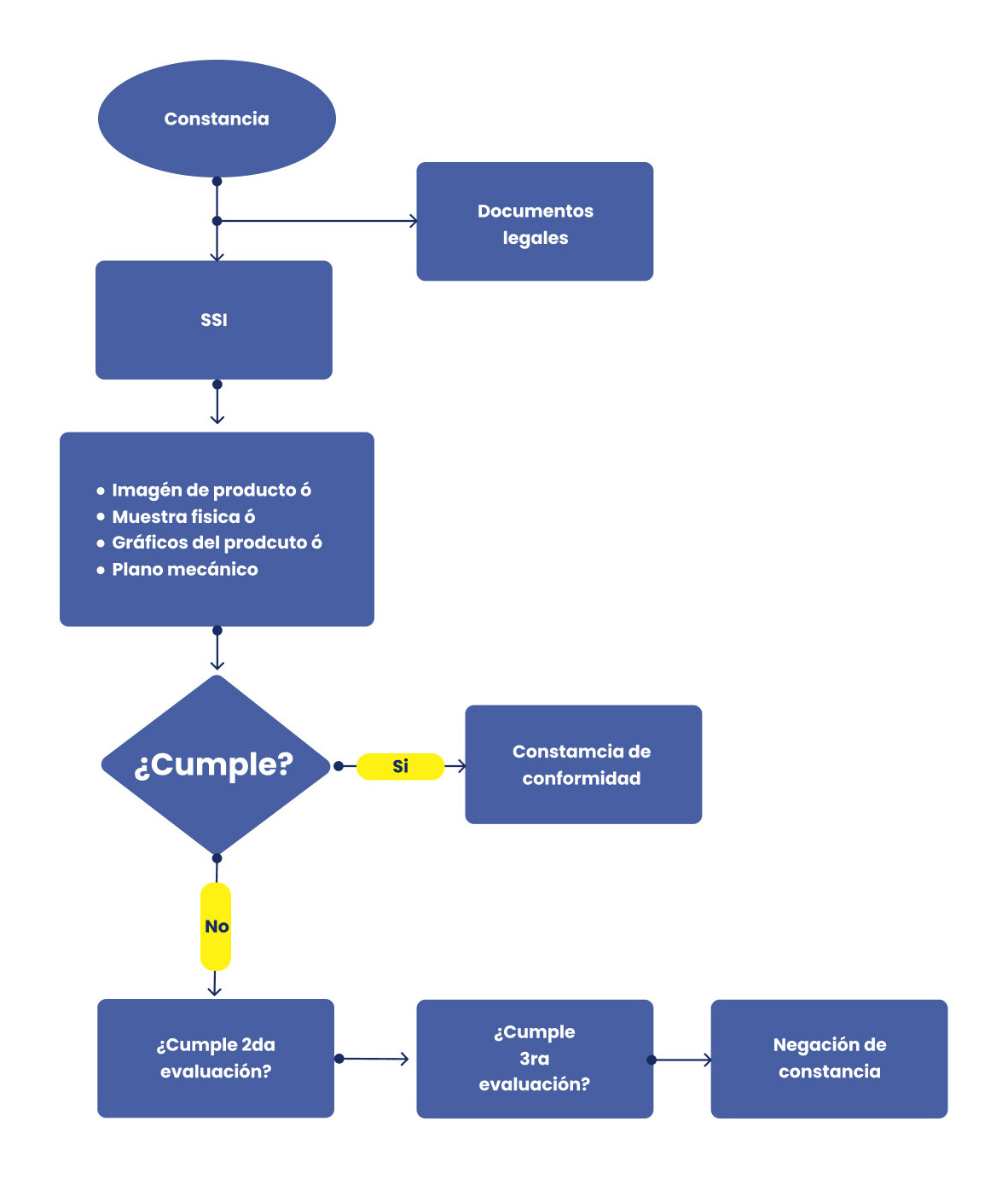
Constancia de Conformidad

Documento que se emite a los importadores como resultado de la evaluación de la conformidad efectuada durante la visita de inspección, antes verificación, realizada en sitio, en el que se evidencia el cumplimiento, no cumplimiento o no sujeto al cumplimiento de los requisitos establecidos en la NOM.

Proceso Constancia de Conformidad
Diagrama de proceso para Constancia de Conformidad
Iniciar Solicitud de Constancia

Normas de Información Comercial

Determinan la información comercial y requisitos que deben cumplir las etiquetas, envases, embalajes para dar información al consumidor. Contamos con la acreditación para inspeccionar y validar las siguientes Normas Oficiales Mexicanas:

NOM-004-SE-2021
Textiles y Ropa

Información comercial-Etiquetado de productos textiles, prendas de vestir, sus accesorios y ropa de casa.


Acreditada Descargar
NOM-015-SCFI-2007
Juguetes

Información comercial-Etiquetado para juguetes.


Acreditada Descargar
NOM-020-SCFI-1997
Cueros y Pieles

Etiquetado de cueros y pieles, calzado, marroquinería y productos elaborados con dichos materiales.


Acreditada Descargar
NOM-024-SCFI-2013
Electrónicos

Información comercial para empaques, instructivos y garantías de productos electrónicos, eléctricos y electrodomésticos.


Acreditada Descargar
NOM-050-SCFI-2004
Productos Generales

Información comercial-Etiquetado general de productos.


Acreditada Descargar
NOM-051-SCFI/SSA1-2010
Alimentos y Bebidas no Alcohólicas

Etiquetado para alimentos y bebidas no alcohólicas preenvasados-información comercial y sanitaria.


Acreditada Descargar
NOM-141-SSA1/SCFI-2012
Cosméticos

Etiquetado para productos cosméticos preenvasados. Etiquetado sanitario y comercial.


Acreditada Descargar
NOM-142-SSA1/SCFI-2014
Bebidas Alcohólicas

Bebidas alcohólicas. Especificaciones sanitarias. Etiquetado sanitario y comercial.


Acreditada Descargar
NOM-189-SSA1/SCFI-2018
Productos de Aseo Doméstico

Etiquetado y envasado para productos de aseo de uso doméstico.


Acreditada Descargar